通知公告
光明区图书馆关于调整10月30日、10月31日阅览区开放服务时间的通知
发布时间:2025-10-29阅读次数:666

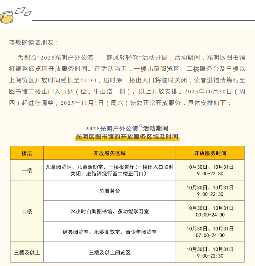
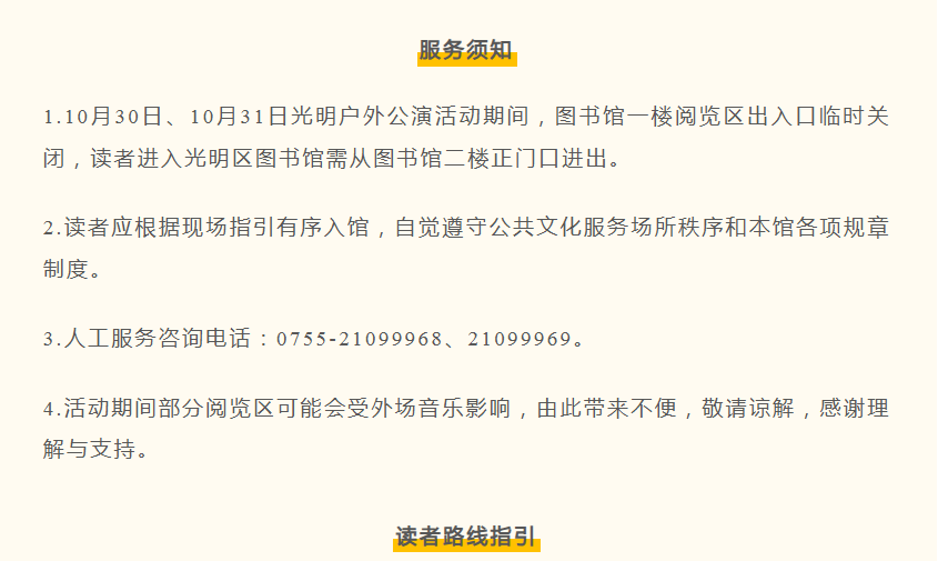
image.png

image.png

image.png

image.png

image.png

image.png

image.png

image.png

image.png

光明区公共文化艺术和体育中心 版权所有 © 2012-2026 ALL RIGHTS RESERVED 粤ICP备2024348026号-1 粤公网安备44030002007192号

您是本站第13128197位独立访客

光明区图书馆
官方微信

光明区图书馆
官方小程序

0755-21099968、0755-21099969

wyzxlib@szgm.gov.cn

登录